首页
新闻中心
国有产权
招标代理
农村产权
政策法规
资料下载
关于我们
当前位置:
首页
>>
招标代理
>>
采购公告
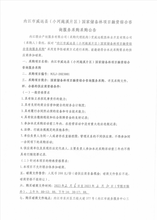
内江市威远县(小河越溪片区)国家储备林项目融资综合咨询服务采购采购公告
作者:办公室 发布时间:2023-02-03 15:54
【上一篇】:
威远县骑龙坳民宿建设项目监理采购采购公告
【下一篇】:
内江市感官密码科技有限公司校园智能穿戴设备采购项目(第一批次)(第三次)招标公告