首页
新闻中心
国有产权
招标代理
农村产权
政策法规
资料下载
关于我们
当前位置:
首页
>>
招标代理
>>
结果公告
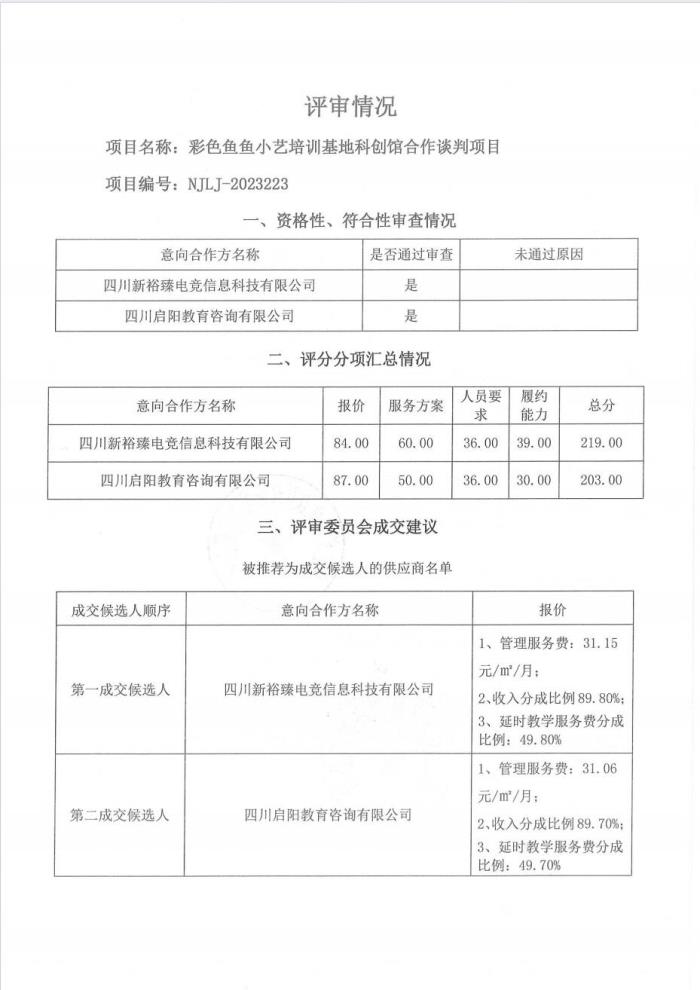
彩色鱼鱼小艺培训基地科创馆合作谈判项目结果公告
作者:办公室 发布时间:2023-11-16 16:24
【上一篇】:
威远县粮油现代农业园区建设项目—永久用电外部线路项目配电安装工程施工承包单位采购...
【下一篇】:
银山镇污水处理厂运营服务采购项目结果公告